為貫徹《中華人民共和國環境保護法》《中華人民共和國固體廢物污染環境防治法》,改善生態環境質量,防治環境污染,規范固體廢物環境管理,現批準《一般工業固體廢物貯存和填埋污染控制標準》《危險廢物焚燒污染控制標準》《醫療廢物處理處置污染控制標準》為國家固體廢物污染控制標準,并由生態環境部與國家市場監督管理總局聯合發布。
標準名稱、編號如下:
一、《一般工業固體廢物貯存和填埋污染控制標準》(GB 18599-2020)
二、《危險廢物焚燒污染控制標準》(GB 18484-2020)
三、《醫療廢物處理處置污染控制標準》(GB 39707-2020)
依據法律規定,以上標準具有強制執行效力。
以上標準自2021年7月1日起實施,自實施之日起,《一般工業固體廢物貯存、處置場污染控制標準》(GB 18599-2001)、《危險廢物焚燒污染控制標準》(GB 18484-2001)廢止。
以上標準由中國環境出版集團有限公司出版,標準內容可在生態環境部網站(http://www.mee.gov.cn)查詢。
特此公告。
生態環境部
2020年12月8日
(此公告業經國家市場監督管理總局田世宏會簽)
抄送:各省、自治區、直轄市生態環境廳(局),新疆生產建設兵團生態環境局,環境標準研究所。
生態環境部辦公廳2020年12月17日印發
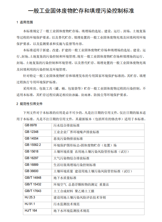
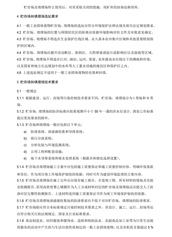
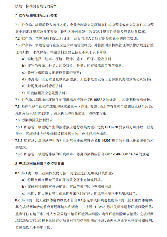
為貫徹《中華人民共和國環境保護法》《中華人民共和國固體廢物污染環境防治法》《中 華人民共和國水污染防治法》《中華人民共和國大氣污染防治法》《中華人民共和國土壤污染 防治法》等法律法規,防治環境污染,改善生態環境質量,推動一般工業固體廢物貯存、填 埋技術進步,制定本標準。 本標準規定了一般工業固體廢物貯存場、填埋場的選址、建設、運行、封場、土地復墾 等過程的環境保護要求,以及替代貯存、填埋處置的一般工業固體廢物充填及回填利用環境 保護要求,以及監測要求和實施與監督等內容。 本標準為強制性標準。 本標準首次發布于 2001 年,本次為首次修訂。












